深圳先进院等首次实现基于机械敏感性离子通道的超声神经调控
近日,中国科学院深圳先进研究院郑海荣课题组和浙江大学医学院李月舟课题组合作,在Nano Letters期刊发表了题为Ultrasonic control of neural activity through activation of mechanosensitive channel MscL的研究论文。该项研究将超声辐射力和机械敏感性离子通道结合起来,首次在神经元上通过超声刺激激活机械敏感性离子通道,并进而精确控制神经元的兴奋性。该成果开拓了超声在脑科学研究中的新方向,为超声遗传学技术的进一步发展奠定了基础,具有重要的理论意义和应用价值。
近年来兴起的光遗传学技术,被称为是21世纪神经科学领域最引人注目的革新,在猴、鼠、果蝇、线虫等模式生物中得到广泛应用。其主要原理是采用基因操作技术将细菌的光敏感蛋白转入到特定类型的神经元中进行表达,并通过不同波长的光照刺激光敏感蛋白,从而造成细胞膜两边的膜电位发生变化,达到对细胞选择性地兴奋或者抑制的目的。但是在哺乳动物中,光遗传学技术需要通过颅骨手术将特定波长的光线引入脑中,这种创伤性为其在活体的应用带来一定的局限。因此,越来越多的研究人员将目光转向无损伤的方法,比如通过超声,可以无损伤的穿透深入大脑或其他组织内部,并且可以通过聚焦获得精确定位。
由于细胞对超声的响应能力有限,为了达到通过超声精确控制神经元的目的,需要找到一种介质既可以很好的响应超声刺激,又可以在神经元表达并赋予神经元灵敏的超声敏感性。考虑到超声的机械效应,机械敏感性离子通道是一个很好的选择。机械敏感性离子通道是近年来发现的一种新型离子通道,有别于传统的电压敏感,以及配体门控类型的离子通道,它感受细胞形变等方式导致的膜张力的变化而开放,引起细胞内外离子的跨膜运输,参与介导众多的生命活动,其功能愈来愈受到重视。浙江大学医学院李月舟课题组长期以来致力机械敏感性离子通道开放机制和功能,深圳先进研究院郑海荣课题组掌握了独特的超声辐射力神经调控技术,在超声神经调控仪器研制方面积累了丰富的经验,两者的合作促成了该项研究。
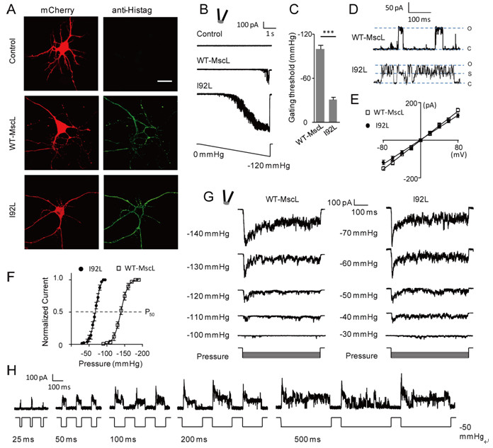
实验中,课题组选择了来自细菌的机械敏感性离子通道MscL。MscL具有作为纳米开关的天然优势。它结构简单,只有136个氨基酸,容易在真核生物表达;它自身可以直接被膜张力所激活,并且不需要其它成分的参与;它开放形成30埃左右的巨大孔径,通透效率高;它不和其它蛋白相互作用,不会干扰细胞的其它功能。课题组首先构建了重组MscL基因的病毒,然后通过病毒感染在原代培养的大鼠神经元中表达MscL通道。结果表明MscL可以在神经元上功能性表达,并对机械刺激保持敏感(图2)。
在基金委重大科研仪器支持下,中国科学院深圳先进院郑海荣课题组设计开发了一系列跨尺度超声神经调控工具(图3)。超声辐射力神经刺激芯设计基于不同主频叉指换能器指条宽度,形状,对数和声孔径尺寸,通过标准微纳加工技术光刻,溅射叉指换能器电极,制备微型声场可调超声神经刺激芯片,产生高强度局域声场及超声辐射力可有效作用于神经元细胞。该芯片可与钙成像、膜片钳等生物学手段相兼容,实时监测超声诱发的生物效应,为超声神经调控治疗神经类疾病提供基础和理论依据。同时研制的动物超声神经刺激系统可对深部脑核团和神经环路开展无创、动态和网络式的神经刺激与调控。该技术和工具的研制可在脑疾病的研究、神经科学基础研究及其相关领域科学广泛应用。该研究结果为后续的活体超声遗传学奠定了基础,并有望通过进一步开发的多面阵、多焦点的深部脑刺激超声调控仪器解析神经环路,并对帕金森症、抑郁症等脑疾病提供新的研究,甚至是治疗的有效新工具。
浙江大学医学院的博士生叶佳、唐思阳,以及深圳先进院的孟龙副研究员是本文的第一作者,郑海荣和李月舟是本文的通讯作者。参与该工作的还有浙江大学医学院的段树民院士、胡海岚教授、李相尧教授,浙江大学附属儿童医院舒强院长、江米足教授、尚世强教授,深圳先进研究院的牛丽丽副研究员、邱维宝研究员。该研究得到国家自然科学基金(81527901,11534013,31270878)、科技部973计划(2014CB910302)等项目的资助。
论文链接

图1:超声刺激引起表达于神经元的机械敏感性离子通道MscL(图中黄色所示)的开放,导致离子跨膜运输(图中绿色箭头所示),改变神经元膜电位,诱发神经冲动(图中红色所示动作电位)

图2:通过病毒感染技术在原代培养的神经元上表达的机械敏感性离子通道MscL具有完整的功能,可用很好的响应机械刺激

图3:(a)超声神经刺激芯片以及(b)小动物超声刺激系统